沙巴体育 足球外围平台推荐 世界杯买球 澳门金沙娱乐城官网

沙巴体育

清远市民政局

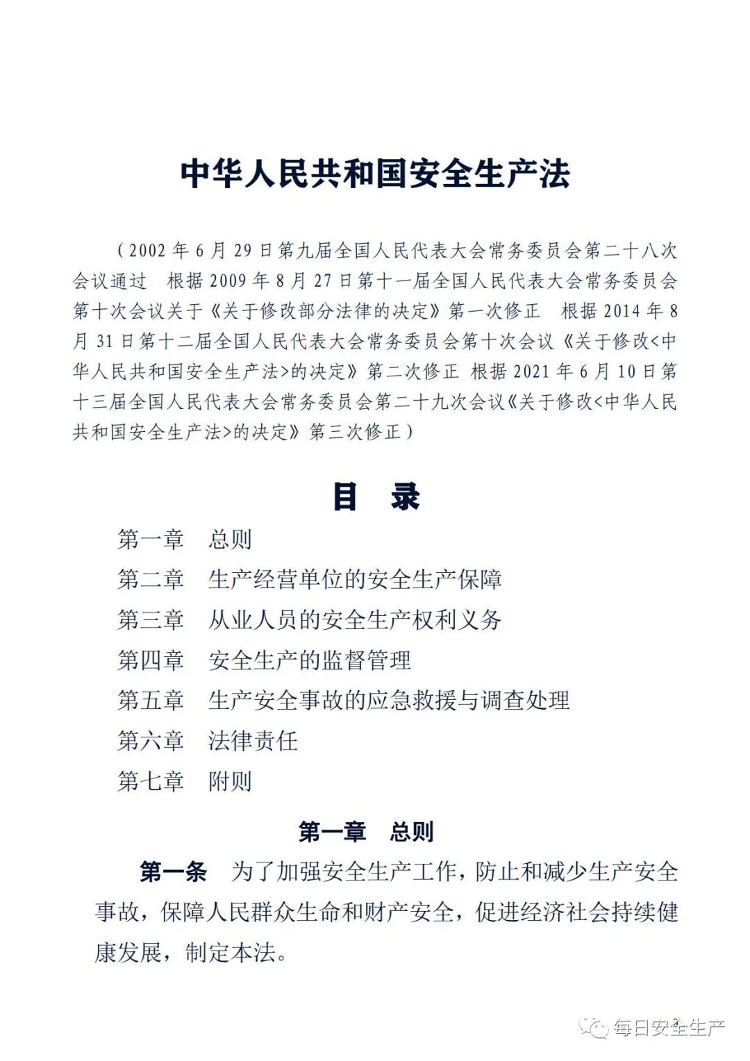
中华人民共和国安全生产法

来源:清远市民政局访问量:-发布时间:2021-07-08

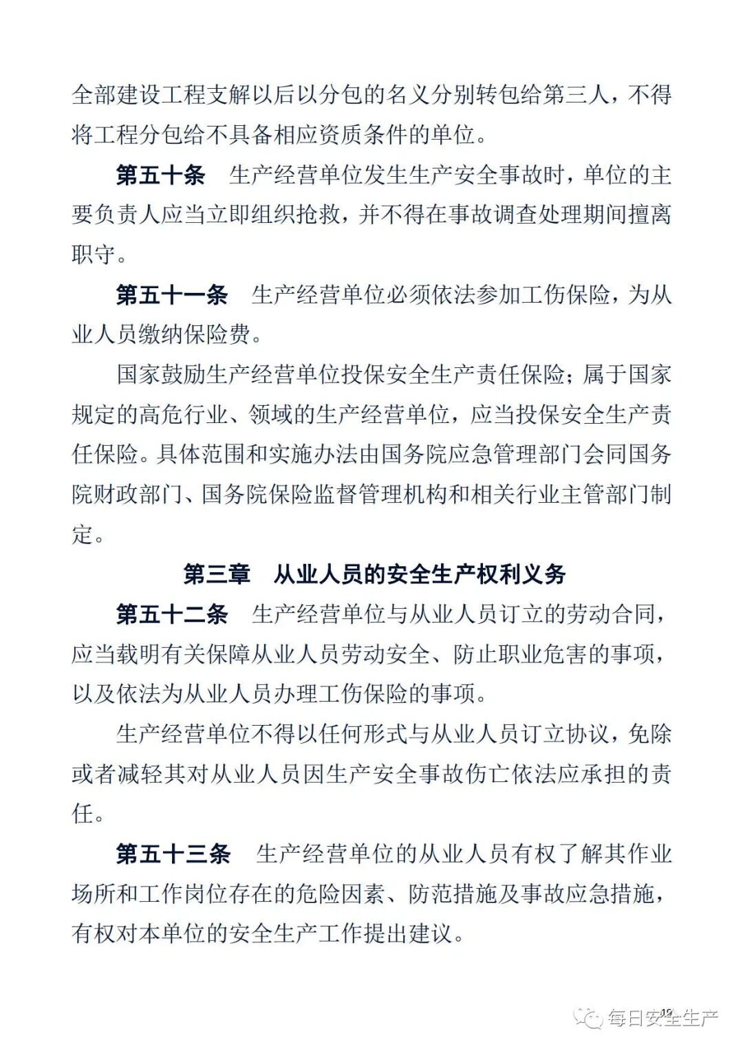
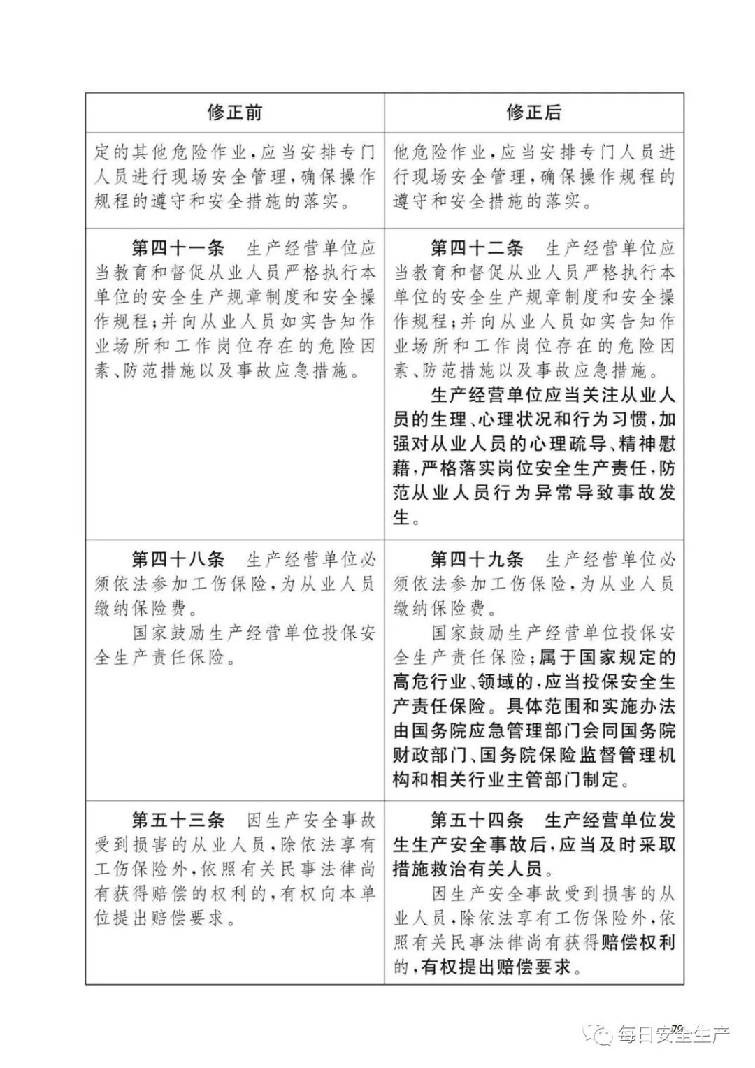
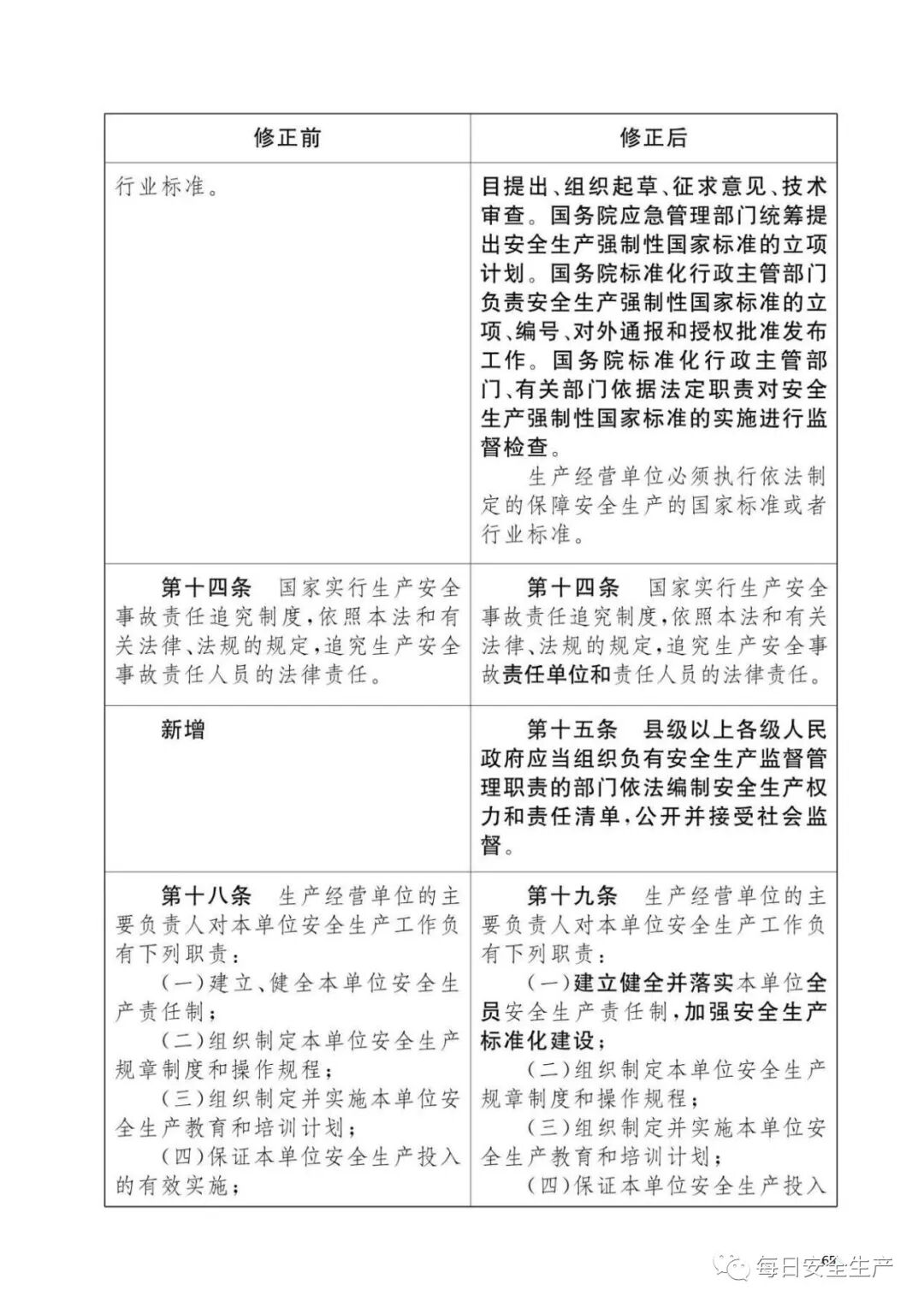
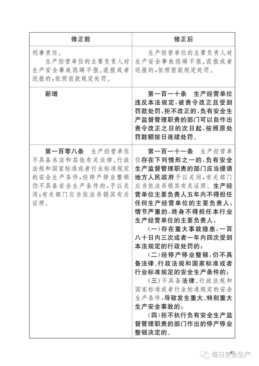
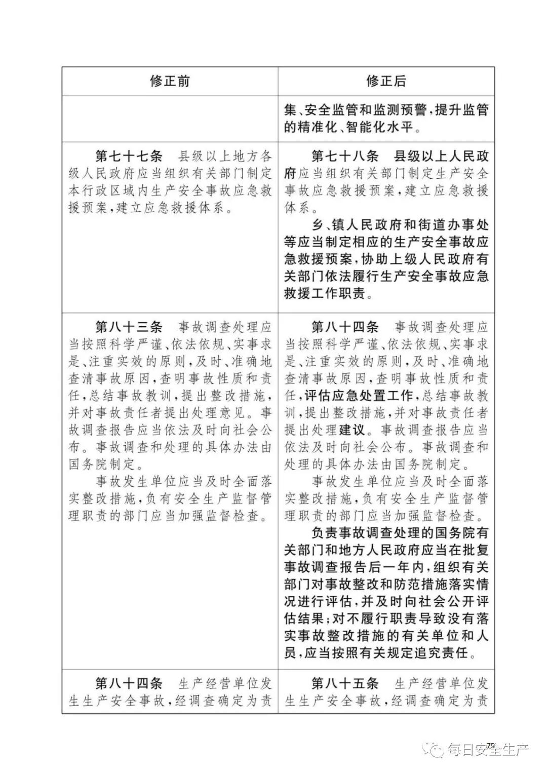
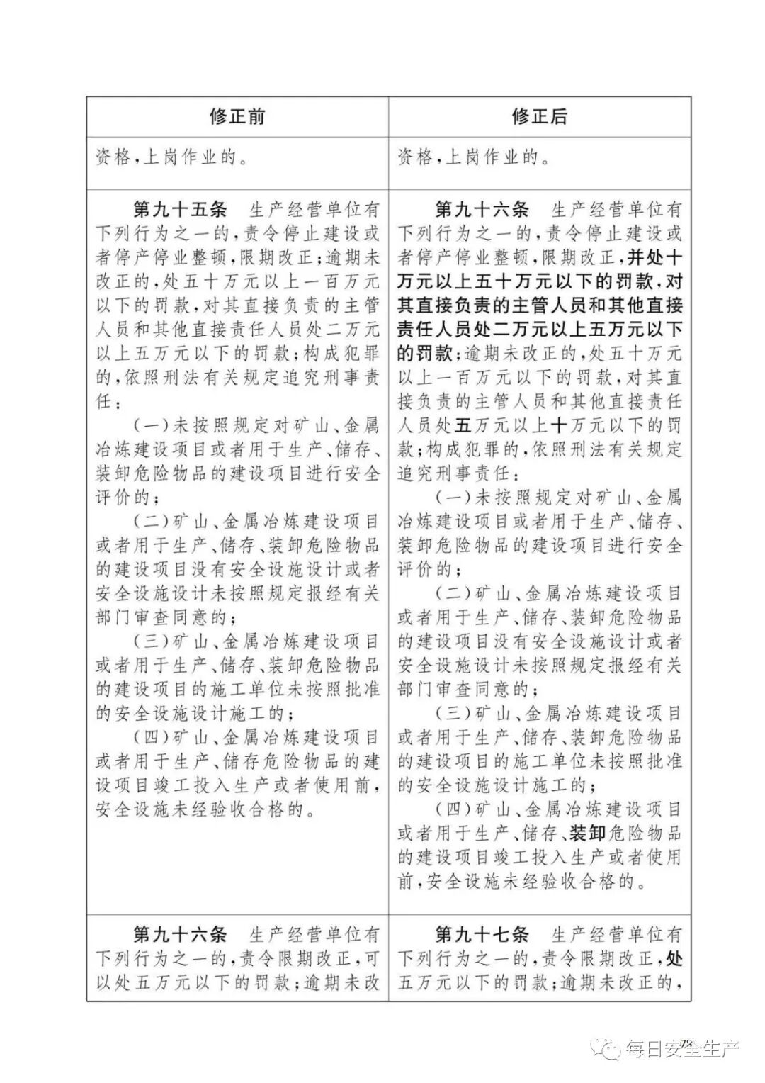
《中华人民共和国安全生产法》正式版!


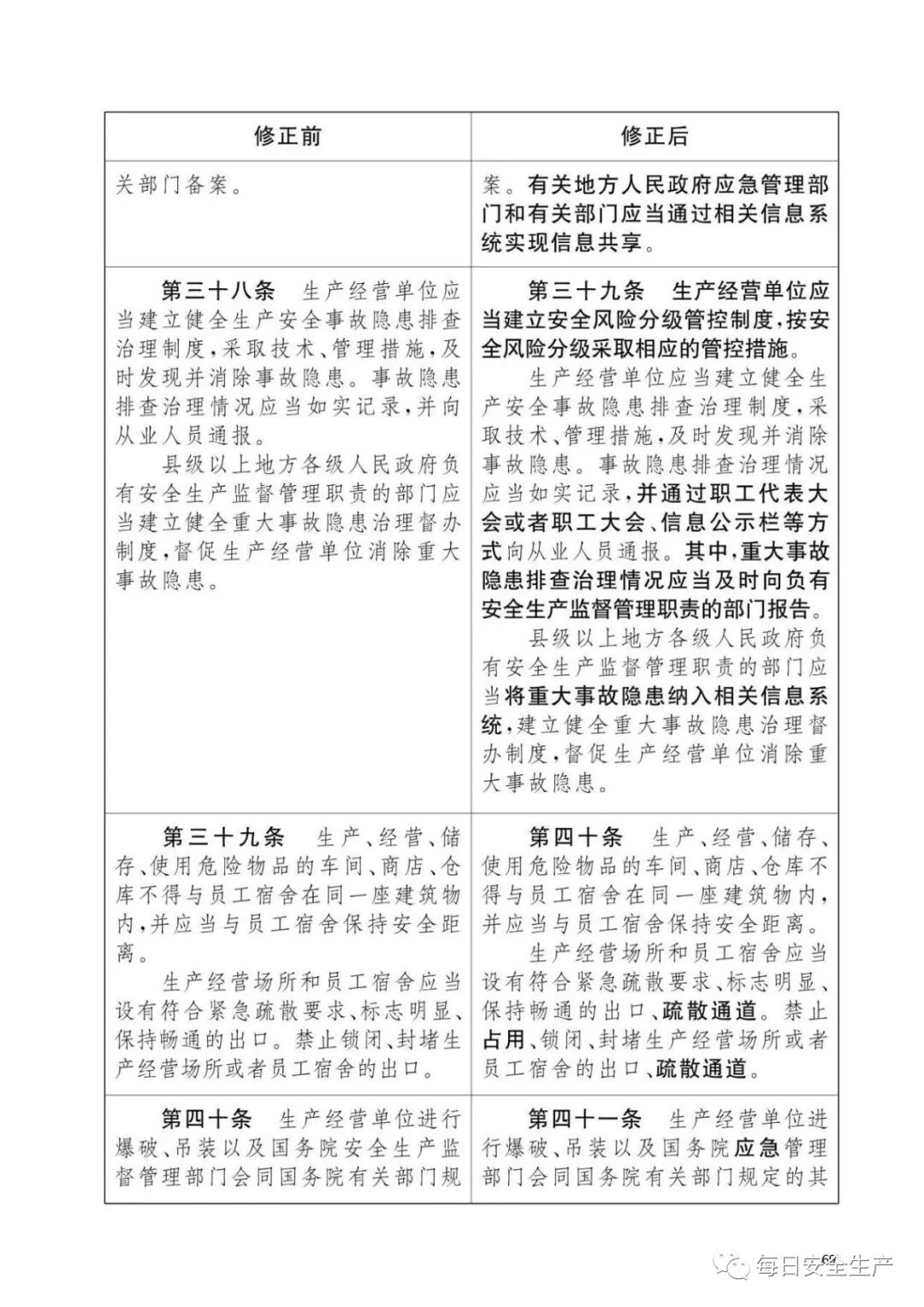
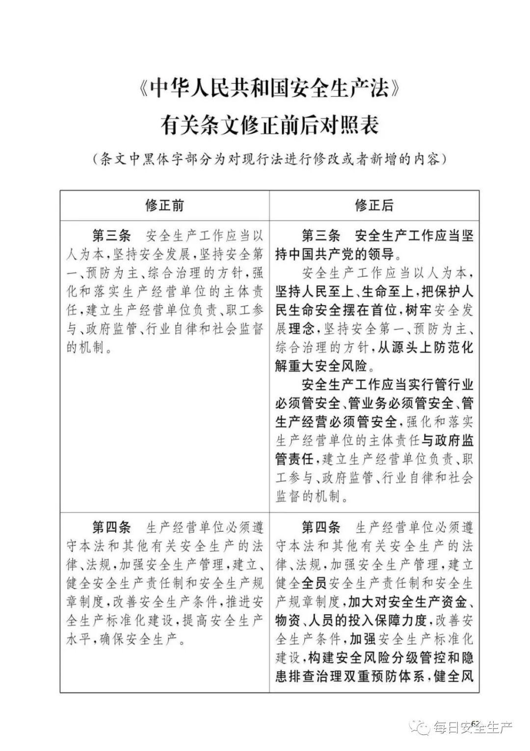
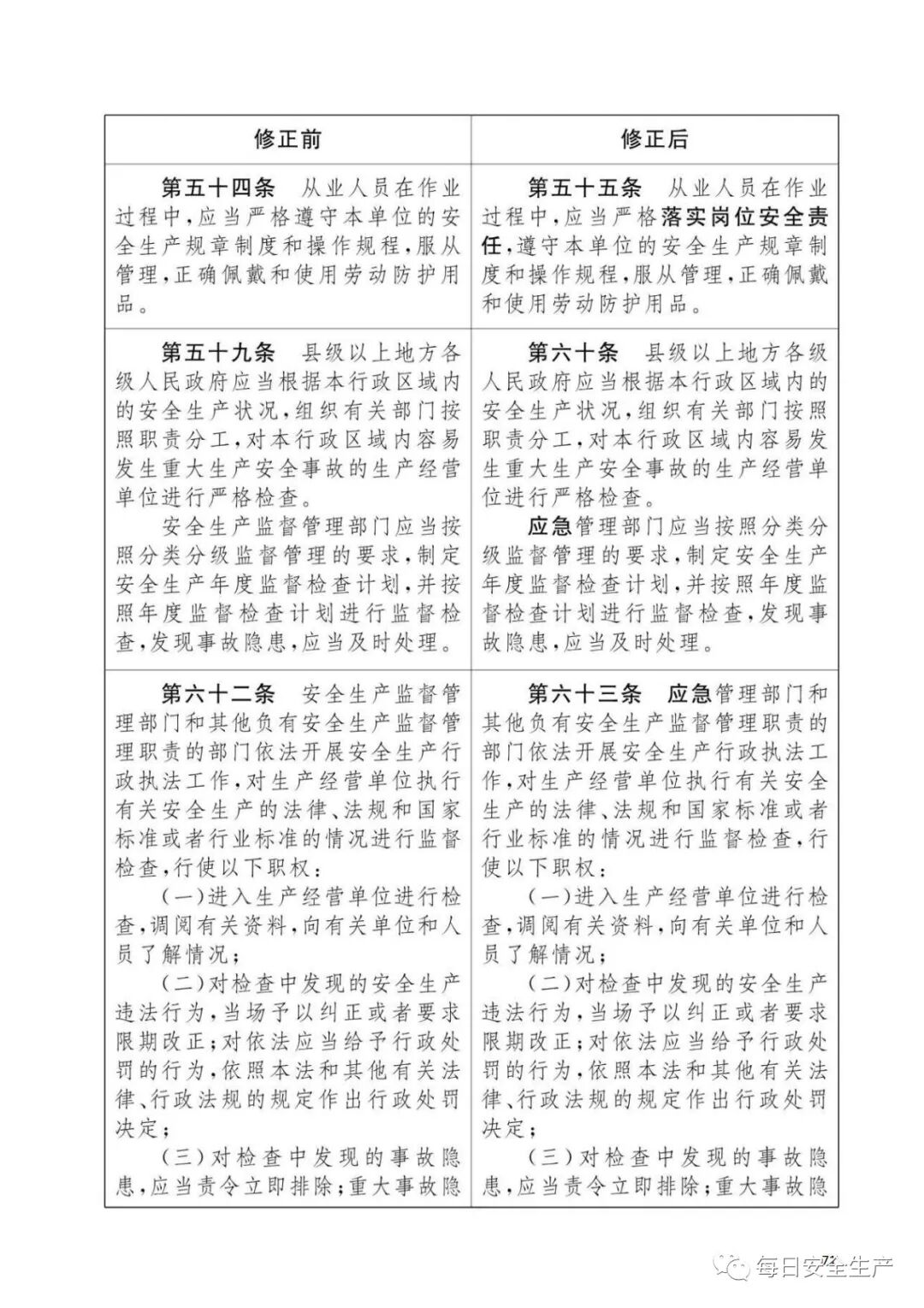
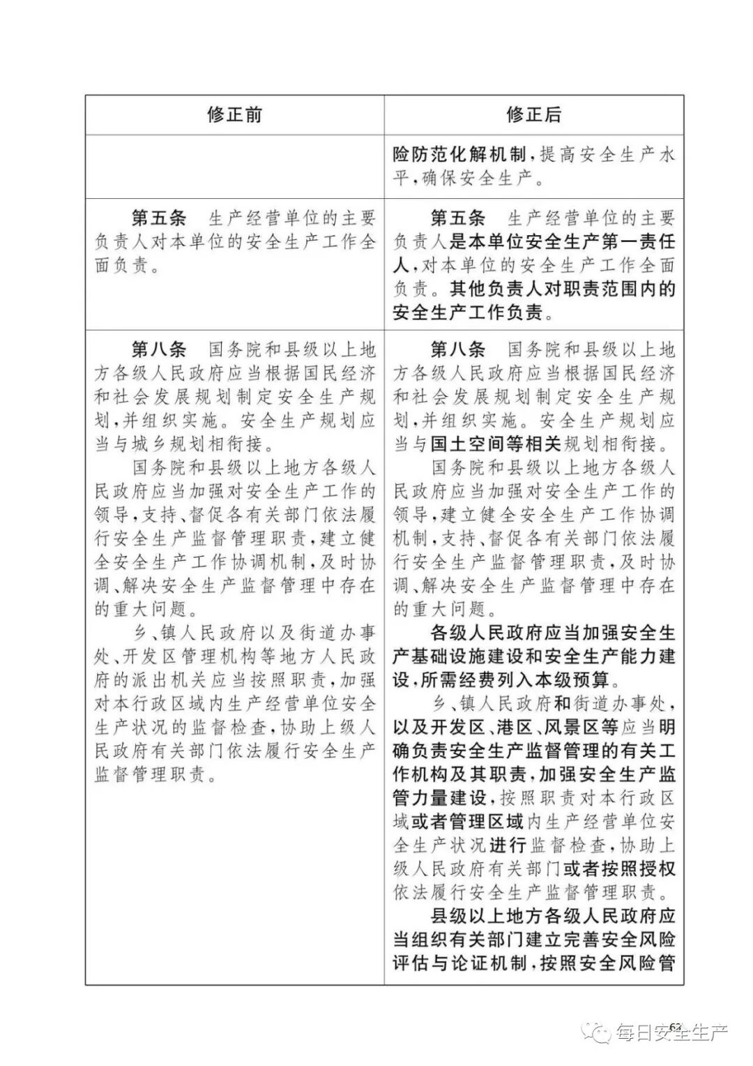
图片



图片



图片



图片



图片



图片



图片



图片



图片



图片



图片



图片



图片



图片



图片



图片



图片



图片



图片



图片



图片



图片



图片



图片



图片



图片



图片



图片



图片



图片



图片



图片



图片



图片



图片



图片



图片



图片



图片



图片



图片



图片



图片



图片



图片



图片



图片



图片



图片



图片



图片



图片



图片



图片



图片



图片



图片



图片



图片



图片



图片



图片



图片



图片



图片



图片



图片



图片



图片



图片



图片



图片



图片



图片



图片



图片



图片



图片



图片



图片



图片



图片



图片



图片



图片


来源:每日安全生产

                                                       
                        
                 
扫一扫在手机打开当前页
分享:
欧宝体育 皇冠博彩 澳门网上博彩 DB真人 365bet(中文)官方网站 澳门新葡京在线 IM体育 澳门银河网上赌场 世界杯十大买球平台推荐 澳门博彩平台 博彩app 世界杯官网买球平台 威尼斯人娱乐城 十大正规赌博平台大全 澳门新葡京赌场 世界杯官网买球平台 威尼斯人娱乐城 十大正规赌博平台大全 澳门新葡京赌场 >网站地图-sitemap